河北省市场监督管理局

河北省司法厅

关于印发《河北省市场监督管理系统减轻行政处罚事项清单》的通知

各市(含定州、辛集市)市场监督管理局、司法局,雄安新区综合执法局:

为进一步贯彻落实《国务院办公厅关于进一步规范行政裁量权基准制定和管理工作的意见》,推动严格规范公正文明执法,进一步优化法治化营商环境,根据《中华人民共和国行政处罚法》《优化营商环境条例》《国务院关于进一步规范和监督罚款设定与实施的指导意见》《河北省行政裁量权基准制定和管理办法》等规定,河北省市场监督管理局与省司法厅共同研究制定了《河北省市场监督管理系统减轻行政处罚事项清单》(以下简称《减轻处罚事项清单》),现予以印发,自印发之日起施行,并就做好清单适用等工作提出以下要求,请一并贯彻落实。
一、准确适用。各级市场监管部门要坚持包容审慎执法,对符合《减轻处罚事项清单》适用条件的违法行为,依照过罚相当原则,依法予以减轻处罚。实施过程中要以事实为依据,综合考虑违法行为的性质、情节、社会危害程度、造成的后果及当事人的主观过错等因素,依法作出裁量决定。对触及安全底线、严重危害公民生命健康安全、严重危害市场公平竞争秩序以及其他具有从重处罚情节的违法行为,不得减轻行政处罚。
二、动态调整。各级市场监管部门要注意收集汇总适用《减轻处罚事项清单》过程中发现的问题、经营主体的反馈以及典型案例,并及时报送省市场监督管理局。省市场监督管理局与省司法厅对《减轻处罚事项清单》实行动态调整,并向社会全面公开。
三、宣传指导。各级市场监管部门和司法行政部门要加强对《减轻处罚事项清单》的宣传指导,坚持严格依法行政,指导各地推行减轻处罚制度,坚持处罚与教育相结合,强化事中事后监管,充分运用约谈、引导、建议、提醒、回访等行政指导手段,加强法治宣传和教育,提升法治意识和经营主体责任意识,助推全省经济社会高质量发展。

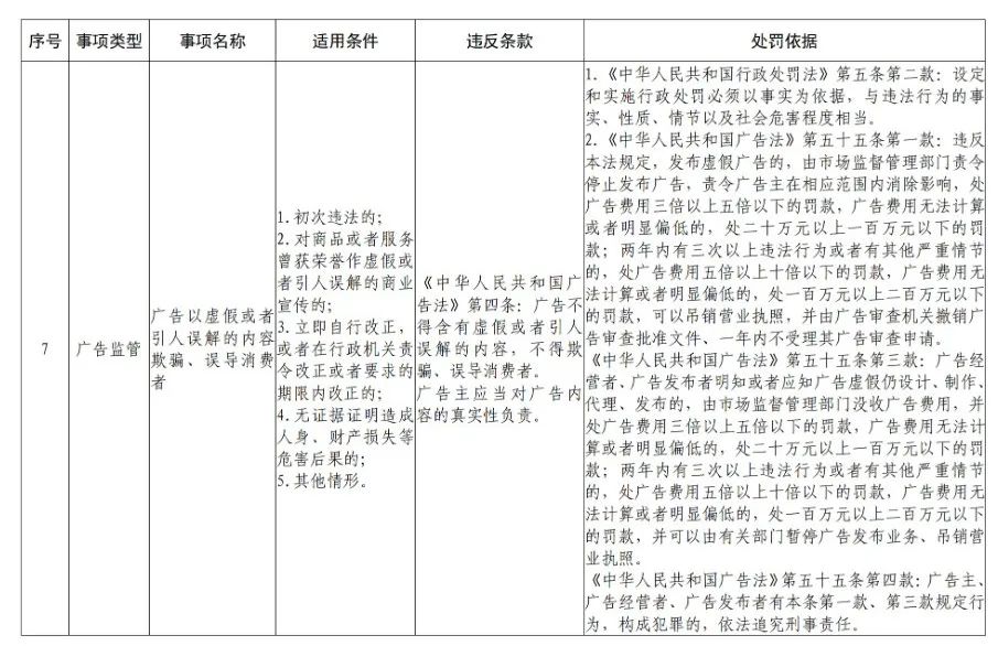
附件:河北省市场监督管理系统减轻行政处罚事项清单

河北省市场监督管理局

河北省司法厅

2024年11月12日




河北省市场监督管理系统减轻行政处罚事项清单



👇👇👇

来源:河北市场监管